您当前所在位置: 常见问答 >
【导读】相信目前有很多考生决定要参加2023年4月安徽自考,那么2023年4月安徽自考的报名时间在什么时候?下面一起来看看吧。

问:2023年4月安徽自考的报名时间在什么时候?
答:2023年4月安徽自考网上报名时间预计在3月份。自学考试主要采用网上报名的方式接纳考生报考,考生在考试时间不冲突的前提下每次最多可报考四门课程。
一、报名网站
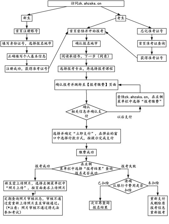
安徽自考的报名网址为安徽省教育招生考试院(http://zk.ahzsks.cn/)。系统限定每位考生在整个报名期间只能报考一次,考生如报考多个专业也必须一次性完成,报名缴费成功后,考生无法再进行补报、改报。
二、报考方式
(一)新生(指首次参加考试):网上注册→网上报考→网上缴费→上传照片审核
(二)旧生(指已有准考证):直接网上报考即可
自考网上报名操作示例图
以上便是安徽自考网对于“2023年4月安徽自考的报名时间在什么时候?”的全部回答,以供考生参考。综上所述,安徽自考一般采用网上报名和网上支付,所以考生只要做好相应准备即可。
关注公众号
回复“免费资料”领取复习资料
微信公众号
微信交流群
<<点击收起